必赢优惠y272net(China)最新App Store
信息公开
领导信箱
招生就业
资料下载
English
首页
走进商贸
学院简介
学院院训
领导班子
院长寄语
文化传承
学术委员会
组织架构
办事流程
职能职责
乡村振兴学院
学院简介
职能职责
交流合作
文件政策
师资队伍
在职教师
行政教辅
退休教师
历任教师
党建工作
组织建设
思想建设
制度建设
组织机构
党风廉政
网上党校
人才培养
本科教育
本科动态
专业介绍
管理制度
课程建设
资料下载
研究生推免
研究生教育
文件制度
实验条件
实验室简介
实验教学软件
实验室安全
实验室建设与管理
科学研究
学术前沿
研究机构
项目成果
队伍建设
交流合作
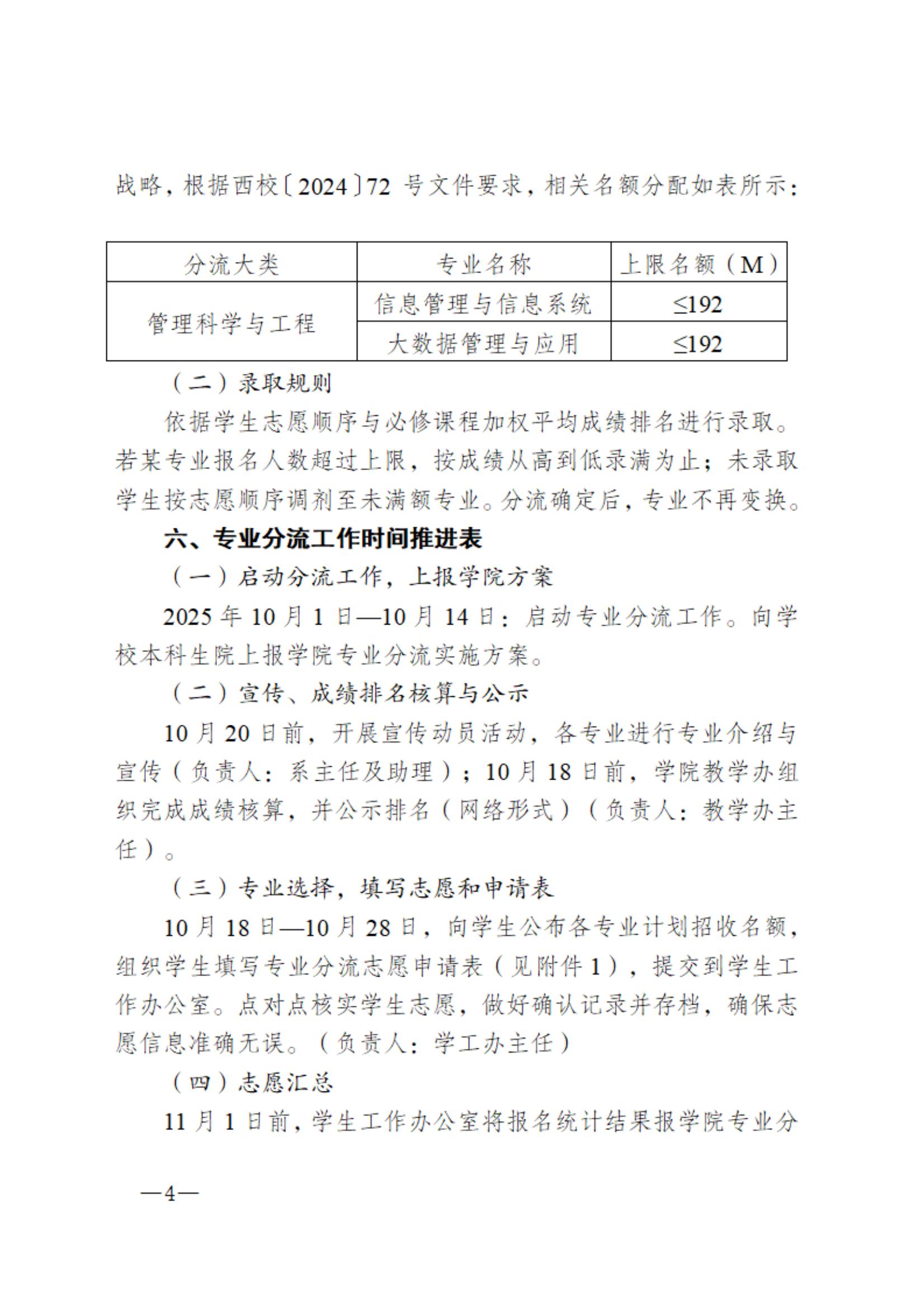
服务概况
服务类型
培训工作
社会服务
学生工作
团委、学生会
学工动态
服务学生
网上团校
素质拓展
教工之家
工会简介
工会制度
教代会工作
活动展示
校友中心
组织机构
校友名录
校友风采
校友动态
通知公告
当前位置:
首页
>
通知公告
>
正文
必赢优惠y272net关于印发《2024级本科管理科学与工程大类专业分流实施细则》的通知
发布时间:2025-10-11 16:56
作者:
来源:
浏览次数:
附件【
附件1:必赢优惠y272net2024级专业分流志愿申请表.doc
】已下载
次
附件【
附件2:家长知情书格式说明.doc
】已下载
次